This is an old revision of the document!
Table of Contents
Power Transfer Architecture of the Qi Standard
Establishing power transfer
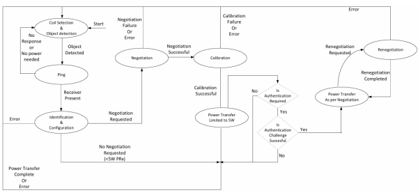
The transmitter (Tx) and receiver (Rx) go through an advanced process for power to be transferred. This process comprises four phases in the Baseline Power Profile (BPP), namely the selection, ping, identification & configuration, and the power transfer phase. In the Extended Power Profile (EPP) and the Magnetic Power Profile (MPP) the process is expanded to seven phases. In addition to the four phases used in BPP, EPP and MPP introduce the calibration, negotiation, and authentication phases. These phases are discussed and an overview of the two architectures is given in Figure 1 and Figure 2.
**1. Selection phase**
The Tx sends out an analog signal to detect placed objects on the base station. This method is based on the shift of the Tx’s resonance frequency. If a Qi-compatible Rx is present, it interacts with the transmitter’s coil which leads to inductive coupling via mutual inductance. This inductive coupling alters the resonance frequency of the transmitter and changes the overall impedance of the system. The transmitter detects this frequency shift, indicating the presence of a potential Qi device. This detection phase does not involve waking up the power receiver. There is no communication between Tx and Rx (The Qi Wireless Power Transfer System Class 0 Specification 1 and 2: Interface Definitions, 2017, pp. 124–125).
2. Ping phase
During this phase, the TX emits a low-power signal, typically lasting 40 ms. When a digital ping is executed the Tx listens for a response. When an Rx responds, it sends out a Signal Strength Packet (SSP) or a End Power Transfer Packet (EPTP). If the Rx responds with a SSP, the ping is extended and the system moves into the identification and configuration phase. If the Tx does not receive a response back or an EPTP, the system reverts to the selection phase. (An0578en, 2022, p. 3; The Qi Wireless Power Transfer System Class 0 Specification 1 and 2: Interface Definitions, 2017, pp. 46, 51, 73)
3. Identification and configuration phase
This protocol extends the Digital Ping in order to enable the power receiver to communicate the relevant information. This information is provided as a packet and consists of four parts, namely a preamble, a header, a message and a checksum. All transmitters start in Baseline Power Profile (BPP) and can enter into Extended Power Profile (EPP) or Magnetic Power Profile (MPP) if the Rx supports this version. The check if the power receiver supports the newer profiles is found within the header-part of the packet. Specifically, it can be found in the Extended Identification Packet (EIP).The negotiation phase, calibration phase and authentication phase are only for these advanced power profiles. If the Rx only supports BPP, then the power transfer phase will be entered (The Qi Wireless Power Transfer System Class 0 Specification 1 and 2: Interface Definitions, 2017, pp. 88–91).
4. Negotiation phase
This phase can only be accessed through EPP or MPP capable devices with foreign object detection (FOD). In this phase the Tx and Rx review their power transfer contract. The purpose of the negotiation phase is to fine-tune this contract. The Rx sends a negotiation request to the Tx to which it replies with a message of granting, denying or not recognising the request. Both the sender and the receiver keep a copy of the current contract. This temporary copy is used to store updated parameters until the negotiation phase is successfully completed. As part of this phase, the Rx also sends the reference quality factor (Q-factor) value to the Tx. This value reflects the Q-factor measured under ideal conditions without any foreign objects. The Tx uses this value to determine a threshold for FOD by comparing it with the Q-factor measured on its own primary coil. If the measured Q-factor falls below this threshold, the Tx may terminate the power transfer. These Q-factor evaluations and threshold settings are performed during the negotiation phase to ensure safe and efficient operation. With the MPP this process is simplified. The magnetic attachment within the new MPP mode tightly secures transmitter and receiver coils in optimal positions. Therefore, the coupling factor always hovers around a value of 1. This makes the negotiation and FOD procedures faster and more predictable than in EPP (The Qi Wireless Power Transfer System Class 0 Specification 1 and 2: Interface Definitions, 2017, pp. 48, 57, 76).
5. Calibration phase
In the calibration phase the TX and Rx can update their power transfer contract with the measurement data from the previous phase. Ideally, the calibration phase should involve the transmitter and receiver testing different power levels to find the appropriate power transfer. While multiple calibration points could provide a more detailed power loss profile, the Qi specification opts for a two-point method to balance accuracy with complexity and duration:
- light load (receiver imposes a limit of 10% of its maximum power to be received)
- connected load (the maximum power transfer specified)
The transmitter calibrates the optimal power transfer using linear interpolation. This calculated model is also used to improve the transmitter’s FOD accuracy, allowing it to detect foreign objects more reliably during subsequent power transfer phases. Additionally, if the transmitter detects instability during the calibration (fluctuating control error values, unexpected variations in received power values, inconsistent system responses) it may reject the calibration data. In such cases, the transmitter will discard the calibration attempt and return to the selection phase. By doing so only stable and reliable data is used (Power Solutions for Wireless Charging, 2018, p. 22; The Qi Wireless Power Transfer System Class 0 Specification 1 and 2: Interface Definitions, 2017, pp. 49, 61, 80).
6. Authentication phase
After successful calibration the transmitter enters the initial power transfer mode where it limits the output to 5 watts (BPP mode). During this phase the receiver has the opportunity to request and initiate an authentication challenge. If the authentication process succeeds, the transmitter is permitted to continue with negotiated power delivery up to the maximum supported level. If the authentication challenge fails or is not initiated the transmitter remains limited to 5 watts for the duration of the charging session (Technologies, n.d., p. 25).
7. Power transfer phase
In this phase power is delivered from Tx to Rx but more importantly, there is continuous communication ensuring dynamic power control. Also FOD and temperature monitoring are features that need continuous communication. The power transfer phase is the final phase to commence charging the Qi device. There are multiple ways to exit this phase:
- Normal stop: The most evident way to exit this phase is by a fully charged battery. The Rx sends a Stop Power Request in the message. The Tx stops the power transfer by command.
- User stop: Another way to exit is by removing the charger from the base station. Hereby the inductive coupling between Tx and Rx is broken and there is no more communication. The Tx automatically shuts down the power transmission.
- Safety stop: The exit can also be triggered by various, previously discussed, safety features: overheating protection, FOD or aborted communication between Tx and Rx.
The BPP control architecture of the Qi standard is shown in Figure 1. Figure 2 presents the EPP control architecture. This architecture also applies to MPP, as the structure remains the same (An0578en, 2022, p. 4; Evolution of Qi Wireless Charging Standard & What’s New With Qi2, n.d.; The Qi Wireless Power Transfer System Class 0 Specification 1 and 2: Interface Definitions, 2017, p. 48; Technologies, n.d., p. 24).
Figure 1 BPP architecture of communication
Figure 2 EPP architecture of communication
References
- An0578en, N. : (2022). BP66FW1242 Qi Wireless Charger Receiver Application.
- Evolution of Qi Wireless Charging Standard & What’s New With Qi2. (n.d.). Https://Www.Graniteriverlabs.Com/En-Us/Technical-Blog/Qi2-Wireless-Charging-Standards-Evolution?Utm_source=chatgpt.Com.
- Power solutions for Wireless Charging. (2018).
- Technologies, I. A. (n.d.). WLC1515, Wireless charging IC (WLC) 15-W transmitter for automotive applications. www.infineon.com
- The Qi Wireless Power Transfer System Power Class 0 Specification Parts 1 and 2: Interface Definitions. (2017).
