User Tools

Site Tools


power_transfer_architecture_of_the_qi_standard

This is an old revision of the document!


Power Transfer Architecture of the Qi Standard

Establishing power transfer

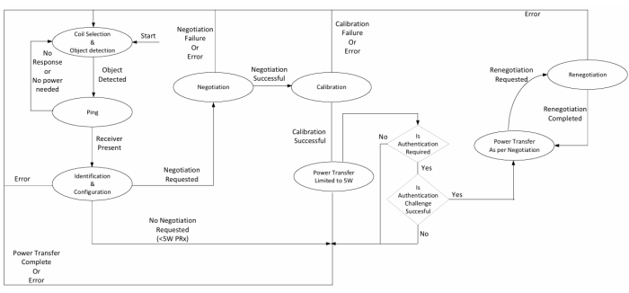
The transmitter (Tx) and receiver (Rx) go through an advanced process for power to be transferred. This process comprises four phases in the baseline power profile (BPP), namely the selection, ping, identification & configuration, and power transfer phase. In the extended power profile (EPP) and the magnetic power profile (MPP) the process is expanded to seven phases. In addition to the four phases used in BPP, EPP and MPP introduce the calibration, negotiation, and authentication phases. These protocol phases are discussed in the subsequent chapters. An overview of the two system architectures is presented in Figure 1 and Figure 2.

1. Selection phase

In the selection phase, the transmitter (Tx) monitors the characteristics of its resonant circuit to detect the presence of a potential receiver (Rx). This can also be an unwanted foreign object. When a Qi-compatible device is brought near, its coil interacts with the Tx coil through mutual inductance. This coupling alters the Tx's resonance frequency and impedance. By observing these changes, the Tx infers the presence of an object. No data communication occurs at this stage, and the Rx remains inactive. (The Qi Wireless Power Transfer System Class 0 Specification 1 and 2: Interface Definitions, 2017, pp. 124–125).

2. Ping phase

During the ping phase, the Tx emits a low-power signal to detect whether a Qi-compatible Rx is present and responsive. This signal typically lasts 40 milliseconds. When a digital ping is executed the Tx awaits a response. If a Rx is present, the returned power signal is modulated by using amplitude shift keying (ASK). The response itself takes the form of a Signal Strength Packet (SSP) or an End Power Transfer Packet (EPTP). A valid SSP means that Rx is ready for further communication. Therefore, the Tx extends the ping and transitions into the identification and configuration phase. Conversely, if the Rx sends an EPTP or if no response is received, the system reverts to the selection phase (Holtek, 2022, p. 3; The Qi Wireless Power Transfer System Class 0 Specification 1 and 2: Interface Definitions, 2017, pp. 46, 51, 73).

3. Identification and configuration phase

After a transition to the identification and configuration phase, the Rx begins actively communicating relevant information to the Tx, via ASK. The transmitted data is structured in a packet consisting of four components: a preamble, a header, a message, and a checksum. The Tx, in turn, communicates with the Rx using frequency shift keying (FSK) modulation.

By default, all transmitters operate in the Baseline Power Profile (BPP). It supports wireless charging up to 5W. The Rx indicates whether it supports a more advanced profile, such as the EPP or newer Qi2-based profiles like the MPP, which support up to 15 W. This information is incorporated in the extended identification packet (EIP), specifically within the header section of the packet. If the Rx does not support any advanced power profiles beyond BPP, the protocol immediately transitions into the power transfer phase (7. Power transfer phase). A schematic of this communication architecture is found in Figure 1.

However, if the Rx indicates support for EPP or MPP than the system proceeds to additional protocol stages such as the negotiation, calibration and authentication phase. In these phases voltage, current and control parameters are negotiated. These steps prepare the system for power levels above 5 W (The Qi Wireless Power Transfer System Class 0 Specification 1 and 2: Interface Definitions, 2017, pp. 88–91).

4. Negotiation phase

This phase can only be accessed through EPP or MPP capable devices with foreign object detection (FOD). In this phase the Tx and Rx review their power transfer contract. The purpose of the negotiation phase is to fine-tune this contract. The Rx sends a negotiation request to the Tx to which it replies with a message of granting, denying or not recognising the request. Both the sender and the receiver keep a copy of the current contract. This temporary copy is used to store updated parameters until the negotiation phase is successfully completed. As part of this phase, the Rx also sends the reference quality factor (Q-factor) value to the Tx. This value reflects the Q-factor measured under ideal conditions without any foreign objects. The Tx uses this value to determine a threshold for FOD by comparing it with the Q-factor measured on its own primary coil. If the measured Q-factor falls below this threshold, the Tx may terminate the power transfer. These Q-factor evaluations and threshold settings are performed during the negotiation phase to ensure safe and efficient operation. With the MPP this process is simplified. The magnetic attachment within the new MPP mode tightly secures transmitter and receiver coils in optimal positions. Therefore, the coupling factor always hovers around a value of 1. This makes the negotiation and FOD procedures faster and more predictable than in EPP (The Qi Wireless Power Transfer System Class 0 Specification 1 and 2: Interface Definitions, 2017, pp. 48, 57, 76).

5. Calibration phase

In the calibration phase the TX and Rx can update their power transfer contract with the measurement data from the previous phase. Ideally, the calibration phase should involve the transmitter and receiver testing different power levels to find the appropriate power transfer. While multiple calibration points could provide a more detailed power loss profile, the Qi specification opts for a two-point method to balance accuracy with complexity and duration:

  • light load (receiver imposes a limit of 10% of its maximum power to be received)
  • connected load (the maximum power transfer specified)

The transmitter calibrates the optimal power transfer using linear interpolation. This calculated model is also used to improve the transmitter’s FOD accuracy, allowing it to detect foreign objects more reliably during subsequent power transfer phases. Additionally, if the transmitter detects instability during the calibration (fluctuating control error values, unexpected variations in received power values, inconsistent system responses) it may reject the calibration data. In such cases, the transmitter will discard the calibration attempt and return to the selection phase. By doing so only stable and reliable data is used (Power Solutions for Wireless Charging, 2018, p. 22; The Qi Wireless Power Transfer System Class 0 Specification 1 and 2: Interface Definitions, 2017, pp. 49, 61, 80).

6. Authentication phase

After successful calibration the transmitter enters the initial power transfer mode where it limits the output to 5 watts (BPP mode). During this phase the receiver has the opportunity to request and initiate an authentication challenge. If the authentication process succeeds, the transmitter is permitted to continue with negotiated power delivery up to the maximum supported level. If the authentication challenge fails or is not initiated, the transmitter remains limited to 5 watts for the duration of the charging session (Technologies, n.d., p. 25).

7. Power transfer phase

In this phase power is delivered from Tx to Rx but more importantly, there is continuous communication ensuring dynamic power control. Also FOD and temperature monitoring are features that need continuous communication. The power transfer phase is the final phase to commence charging the Qi device. There are multiple ways to exit this phase:

  • Normal stop: The most evident way to exit this phase is by a fully charged battery. The Rx sends a Stop Power Request in the message. The Tx stops the power transfer by command.
  • User stop: Another way to exit is by removing the charger from the base station. Hereby the inductive coupling between Tx and Rx is broken and there is no more communication. The Tx automatically shuts down the power transmission.
  • Safety stop: The exit can also be triggered by various, previously discussed, safety features: overheating protection, FOD or aborted communication between Tx and Rx.

The BPP control architecture of the Qi standard is shown in Figure 1. Figure 2 presents the EPP control architecture. This architecture also applies to MPP, as the structure remains the same (Evolution of Qi Wireless Charging Standard & What’s New With Qi2, n.d.; The Qi Wireless Power Transfer System Class 0 Specification 1 and 2: Interface Definitions, 2017, p. 48; Holtek, 2022, p. 4; Technologies, 2023, p. 24).

Figure 1 BPP architecture of communication (Holtek, 2022, p. 4)
Figure 2 EPP architecture of communication (Technologies, 2023, p. 24)

References

power_transfer_architecture_of_the_qi_standard.1746095272.txt.gz · Last modified: by tm